University Governance

Board of Trustees

Since its foundation, BİLGİ has advanced through the decisions of the Board of Trustees; it has taken strategic and future-oriented steps with the Board of Trustees. One of the cornerstones of BİLGİ, the Board of Trustees conserves BİLGİ’s unique standpoint in higher education as it coordinates the decision-making processes for new developments.

more >

Rectorate

BİLGİ is one of the first foundation universities of Turkey. In the past fifteen years, BİLGİ became a deep-rooted university with its own traditions and the notion of absolute academic freedom has become a major part of our institution culture. Intellectuals of Turkey have gathered here around this culture; therefore, we have established a philosophical ground on which every societal issue is handled with courage.

more >

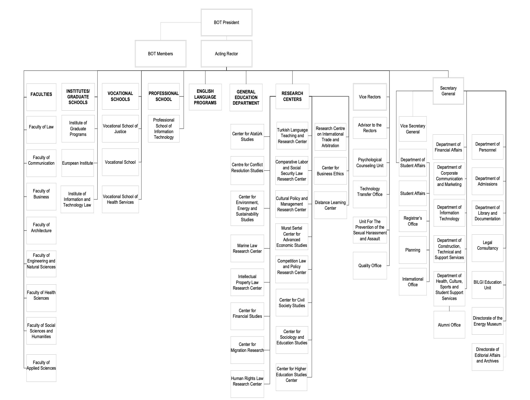
Organization Chart

View

Governance Model

View